- 如今区块链在企业级应用中的尴尬, 只因没看懂这4大主链2大场景……
- 来源:区块链大本营
作者 | 复杂美
责编 | Aholiab
出品 | 区块链大本营(blockchain_camp)
在互联网高速发展的当下,数据共享与隐私保护已是全球广泛研究的领域,而区块链作为互联网重要插件的一项技术,却一直在商业应用领域未普及。
深究之后发现,区块链上公开、透明、不可篡改、可追溯特性是最好的信任机器,但也因其区块链上如此赤裸裸的数据展示,令企业们望而却步。
于是,在区块链属性领域被区分成了许可链(联盟链、私有链)、非许可链(公有链)两大类别,从近几年的发展,区块链技术应用在互联网巨头的领衔下,开始在联盟链领域逐渐发散,如近期被美国听证会找碴的Libra。
反观公有链,在应用领域中一直在被作为电子现金属性停滞不前。如长此以往,互联网巨头们商业生态更加稳固,中小企业竞争机会更是少之甚少。
因此,公有链的隐私保护技术已成为去中心化区块链商业应用普及的关键。
区块链交易风险多
比特币最初是作为一种假名加密货币开发的,只要现实世界的身份不会与比特币地址联系起来,它就能保持隐匿。
比特币交易网络的匿名性,主要依靠三个措施进行保护:
1. 任何人都可以创建比特币的地址,并且不需要进行实名制。
2. 通过比特币的地址找不到对应的真实身份。比特币使用(UTXO)的概念管理余额。钱包的余额由一系列UTXO组成。每个UTXO都是可以用来发送给另一个用户的BTC(或XMR)的数量。每当有一位用户将BTC发送给其他用户时,发送者的一部分UTXO将花费,并创建一个新的UTXO并发送给接收者。使用比特币,用过的UTXO可以被认为已经消失,并从现有的全球UTXO组中删除。
3. 一个人可以申请多个比特币地址,而且彼此之间是没有联系的,查询不到直接的关联性。
然而,由于比特币区块链的公共性质,很快人们就清楚地发现,通过区块链浏览器,是有可能根据特定地址和交易的使用模式来甄别个人的,此外,节点在广播交易时也会泄漏其 IP 地址。
2018年数字货币市场暴跌的行情,有人们就认为FBI通过区块链可追溯的特性查出大笔暗网交易的黑手导致拥有大额比特币地址的用户抛售。比特币不是匿名的,而是非实名。
现有绝大部分区块链系统中的所有交易会公开存储在区块链中,允许任何人进行检查和分析,系统中不会有真正的匿名者,他们通常都使用假名。
所以,不通过特殊的密码技术保护隐私的区块链系统没有隐私的主要原因是交易数据的透明度。一旦某一事项被记录下来,它是可供任何人看到的,而且很容易地就可追溯到一个IP地址。
针对这些风险,一些加密项目已经注意到隐私保护的重要性,以下4个就是在这方面进行尝试的项目。
4个具备隐私保护能力的区块链项目
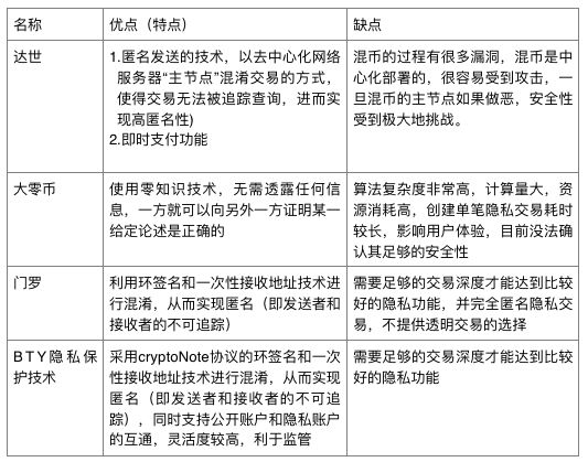
1. 达世币(DASH)—混淆技术
Dash并非仅以隐私为目的,而是为用户提供私密发送,它采用混币系统,通过双层网络系统来完成。
其原理是主节点负责验证网络中的交易,保障交易安全,同时这些“主节点”操作者们会得到45%的新生成的达世币作为奖励,即主节点们通过从您的交易中获取代币并将其与在网络上发送的多个其他代币混合来进一步促进隐私和匿名。
当你通过私密发送进行交易时,“主节点”首先要验证这笔交易的有效性,然后发送到接受者的地址,这意味着所谓“私密”交易双方的地址对于“主节点”而言并无私密可言。
从区块链隐私技术飞速发展的现在来说,达世币的隐私功能可以说是弱爆了。
2. 大零币(ZEC)—零知识证明机制
Zcash是首个使用零知识证明机制的区块链系统。
“零知识证明”(zero-knowledge proof)是一个数学命题,经常应用于密码学中,零知识证明由S.Goldwasser、S.Micali及C.Rackoff在20世纪80年代初提出的。
它指的是证明者能够在不向验证者提供任何有用的信息的情况下,使验证者相信某个论断是正确的。实质上这是一种涉及两方或更多方的协议,即两方或更多方完成一项任务所需采取的一系列步骤。
这过程就好比以下场景:有一个缺口环形的长廊 ,出口和入口距离非常近(在目距之内),但走廊中间某处有一道只能用钥匙打开的门,A要向B证明自己拥有该门的钥匙。
采用零知识证明,则B看着A从入口进入走廊,然后又从出口走出走廊,这时B没有得到任何关于这个钥匙的信息,但是完全可以证明A拥有钥匙。
大零币使用此项技术需要启动全节点的网络验证,虽然其保障了匿名隐私性,但却暴露出其性能不足,发起一笔隐私交易足足需要45秒以上的时间。
3. 门罗币(Monero)—混淆地址、环签名、环机密
门罗作为市值最高的隐私币,它综合使用了混淆地址、环签名、环机密多项隐私保护技术以达到隐私交易目的。这些技术的结合实现了交易的不可连接、不可追踪性及隐匿性。
不可连接性:对于任意2笔输出交易都不能确定发送给同一个目标地址(每一笔输出交易都生成一次性目标地址)。门罗使用混淆地址技术保证接收方不可链接。
不可追踪性:对于每一笔输入交易每一个发送者的概率都相同(每一笔输入交易都有特定数量的属于不同发送者的UTXO进行混淆)。门罗使用环签名使得发送方不可追踪。
隐匿交易:对于每一笔交易不会直接公开广播给网络,无论是对于矿工或者外部的观察者而言,都无从得知实际交易金额。门罗使用了环机密技术来交易金额的隐匿。
门罗币以匿名为目的,所有交易均默认为匿名交易,不提供透明交易的选择。
4. 比特元(BTY)—账户模式/UTXO模式、环签名、一次性目标地址
比特元区块链网络的隐私保护技术则具备了更多的灵活性,并快速完成交易。
比特元区块链网络的隐私保护技术是在门罗币的基础上做了进一步优化。使用UTXO系统的同时,保留了账户体系,让账户在隐私和公开之间自由流转,同时具备不可追踪性和不可连接性,做到“我不想公开的时候就可以不公开”。
同时使用账户模型和UTXO模型
门罗币采用UTXO模型,保证了隐私交易;而比特元是基于账户和UTXO混合模型的区块链隐私交易系统,使用UTXO系统的同时,保留了账户体系(账户模型类似银行卡,每一笔交易转账都在原本的余额上进行增减)。
利用环签名和一次性目标地址
一次性目标地址,指的是对于同一个隐私接收密钥,每笔输出交易的目的接收方都是一次性的,就是每一笔输出交易都生成一次性目标地址,然后接收者通过隐私接收密钥进行隐私接收。
生成一次性目标地址则使用了一个公式:P = H s (rA)G + B,其中的(A,B)代表隐私输出的公接收钥对,每次输入都有一个新的地址,从而可以保证交易接收者的隐私性。
通过UTXO模型,利用环签名和一次性目标地址,比特元就实现了隐私交易;通过混合使用账户模型和UTXO模型,则可以实现隐私和公开交易的随意切换。
下表是隐私技术优劣对比表:
区块链隐私保护商业应用场景畅想
一直以来,大众对于区块链隐私保护存在着很大的偏见,人们认为从初始的比特币到现在热门的门罗币,隐私保护这项技术最大的应用领域是暗网交易、毒品买卖、色情买卖等犯罪领域。
其实不然,在大数据商业领域,区块链隐私保护技术如果在性能、隐私与公开自由选择兼顾的情景下,区块链技术有着多样的应用场景。
供应链隐私
2018年9月16日,用0.21个比特币进行21天的数字生存挑战的女孩何有病收到了2.1个比特币的“赞助”。
有人根据交易数据查到捐赠者的比特币地址,在震惊于捐赠者“壕无人性”的同时,发现“土豪”的比特币账户里竟然还有5247个比特币,价值两个亿多。
这是去年真实发生的事件。假设换个背景,何有病经营着一家家电企业,生意非常好,平时都是用比特币作为交易媒介。她的竞争对手就可以追踪到他所有的客户,并与之联系,最后为这些客户提供一个更低的价格,从而抢走何有病的生意。
如果何有病一开始用的具备隐私保护技术的数字货币,数字货币无国界的流转交易、智能执行将会避免这些情况,从隐私保护技术中受益。
企业股(分红)权登记库
一位曾在阿里工作的朋友曾说过,虽然阿里具备一流的互联网安全防护技术,但是对于股权登记数据库的困扰却一直存在,终其原因有以下弊端:
1. 传统数据库想改就改;
2. 登记库隐私保护不够,数据容易泄露;
3. 数据信息被员工知晓,会造成员工对于分配比例的不满。
如果用普通的股权代币作为激励手段,很多区块链公司老板对于员工的奖励分配依旧会感到头疼,奖励一发,大家在区块链浏览器一查就心知肚明了,虽然打币的地址不是老板和同事的名字,只有一串数字,但稍想就能猜出个七八分,因此难免会产生攀比和不满情绪。
具备灵活型隐私保护技术的比特元区块链是其非常好的解决方案,据了解此项技术已应用在某区块链技术公司的员工分红权中,利用此项技术实现的企业股权代币登记库具备如下优势:
1. 区块链技术不可篡改,员工不用担心老板承诺的股权比例在股权登记库中被篡改;
2. 登记库数据只有通过私钥才可查询,不用担心数据泄露;
3. 通过隐私保护技术让股权代币无法进行追溯,不用担心如BTC等数字货币那样,隐私暴露在外;
4. 比特元区块链隐私技术,使账户在隐私和公开之间自由流转,登记库可灵活应用。做到“我不想公开的时候就可以不公开”。
随着全球互联网与智能手机的普及,处于互联网绝对地位的巨头们屡屡暴出隐私数据丑闻,网络隐私的侵权已成为突出的社会问题而受到社会各界的关注。
而在区块链演变的浪潮中,大众从对比特币匿名性认知,到区块链“裸奔”的了解,区块链技术的应用直指中心化,区块链技术核心特色去中心化应用如何突围,也许就在隐私保护。
正如美国一位知名共和党政界高层说:“中心化企业存在数据泄露风险,去中心化区块链是最好的隐私保护替代方案。”
*关于作者:
复杂美区块链(www.33.cn)成立于2008年,累计申请200多项区块链发明专利,全球排名第三。拥有自主研发的区块链底层架构Chain33,从2018年11月开源至今,其首创的平行链架构被百度、阿里、360等机构认可与研究,并登录微软azure市场。
推荐阅读:
猛戳""有惊喜哟![]()
老铁在看了吗?👇
区块
-
-
- 全球区块链早讯(7.24)
- 每日行情快讯:BTC再次跌破10000美元整数关口 BTC凌晨开始小幅反弹,OKEx最高涨至10223美元,随后震荡下跌,早间再次跌破10000美元整数关口, OKEx现报9960美元,24h跌幅3.
- 全球区块链早讯
-
-
-
- 孙宇晨凉了,你开心的起来吗?
- 两天关于波场孙宇晨的新闻刷爆了币圈,起因是孙宇晨因身体不适取消和巴菲特的午餐。一石激起千层浪,各种传闻纷至沓来,吃瓜群众不亦乐乎。或真或假,很难分辨,菜鸟区块链仅作梳理,其中真假,各位看官自行分辨。
- 菜鸟区块链
-
-
-
- 7-23|中国日报网特约评论员:货币是用来使用的而不是用来炒作的
- 今天的主要内容:孙宇晨早上发微博因病取消巴菲特午餐,随后又发通告将重新择期举行午餐;Bitfinex,Tether法律总顾问:NYAG提到的纽约客户实际上是外国实体公司;消息人士:摩根士丹利已准备好比
- 币圈情报社
-
-
-
- 毛主席领导“三湾改编”是组织变革的经典案例
- 史技 历史借鉴,技术前沿,社会与组织变革趋势。 关注 来源 | 济学(jixue2002) 作者 | 李克勤 2400字 | 5分钟阅读 2007年9月,为纪念“三湾改编”80周年,写了《毛泽东领
- i链说
-
-
-
- 11个国家及其领导人对区块链的最新评价,或是未来全球监管“风向标”
- “我不是比特币或其他加密货币的粉丝,这些加密货币也不是货币,价值高度不稳定,是基于空气发行的。” 7 月 12 日,素有“推特治国”之称的美国总统特朗普连发三条推文,评价了包括比特币、Facebook
- 白话区块链
-
-
-
- 如今区块链在企业级应用中的尴尬, 只因没看懂这4大主链2大场景……
- 作者 | 复杂美 责编 | Aholiab 出品 | 区块链大本营(blockchain_camp) 在互联网高速发展的当下,数据共享与隐私保护已是全球广泛研究的领域,而区块链作为互联网重要插件的
- 区块链大本营
-
-
-
- 回顾以太坊2019:生态发展太快就像龙卷风
- 点击上方“Unitimes” 可以订阅哦! 作者 | ConsenSys 编译 | Jhonny 在以太坊预售5周年之际,我们来看看2019年以来的以太坊网络和加密货币社区的进展。 2014年7
- Unitimes
-
-
-
- 科创板开市首日:485亿成交额 124个亿万富翁 背后的涨停与泡沫
- 科创板迎来一个历史性时刻。 记者 | 付艳翠 编辑 | 吴晋娜 “仅用259天的时间,7月22日,科创板迎来一个历史性时刻。 首批25只科创板股票正式在上交所交易。25只科创板股票全部大涨,其中21
- 铅笔道
-
-
-
- Bakkt在几次延迟后开始测试比特币期货平台
- 点击上方“蓝色字”可关注我们! 暴走时评:根据7月22日发布的一条官方推文,外界期待已久的洲际交易所(ICE)旗下的比特币期货平台Bakkt已经开始对其比特币期货的进行用户验收测试了。Ba
- 区块链铅笔Blockchain
-
-
-
- 过山车式上涨,比特币价格指数周报
- 上周我们根据基本面指标提示探底尚未结束,应谨慎抄底,比特币价格快速破万,一度下探至9000美元。随后在美国降息预期下又被生拉回1万以上,如今持续缩量调整,行情愈发扑朔迷离,变盘在即,向上还是向下?我们
- Yesbit区块链投资
-
-
-
- 溢价30%,机构最爱,你知道“处女比特币”吗?
- 在数字货币监管日趋严格的今天,“处女比特币”一词开始在数字货币爱好者之间流行起来。然而,最重要的是了解这个词真正的含义。 菜鸟区块链 文|马库斯 “处女比特币”实际是指没有任何交易记录的比特币。
- 菜鸟区块链
-
-
-
- Bakkt拯救的是华尔街,不是加密货币
- Bakkt由纽约证券交易所的母公司洲际交易所、星巴克、微软以及波士顿咨询集团等联合开发,提供加密货币的机构级保管、实物交割的期货交易、商家支付、合规等服务。它于2018年8月成立,并2019年7月22
- 蓝狐笔记
-
-
-
- 巴菲特午餐取消,吃饭行情一地鸡毛
- 今天凌晨,距离约定巴菲特午餐的7月25日还有不到两天,各个微信群突然被“孙宇晨因病取消巴菲特午餐”的消息截图刷屏。 在这个微妙的时间,突然爆出这个消息,不免让人怀疑消息的真实性。核实微博信息才发现消
- 陀螺财经
-
-
-
- Token打榜,区块链如何改变粉丝经济
- 上周末,周杰伦在“微博明星超话榜”上排名超越流量偶像蔡徐坤,以1亿影响力跃居榜首。这场“超话榜”排名之争,瞬间引爆舆论。“如何打榜”、“如何做数据”等围绕明星流量的话题再次被提及。互联网的弊病在这种打
- 菜鸟区块链
-
-
-
- 为什么IPFS很有趣?
- 前言:一直有不少蓝狐笔记的读者朋友提到想了解IPFS,本文简要介绍了IPFS能为区块链和未来的网络世界带来什么,也阐述了它当前面临的挑战。本文作者是Rakesh Kumar,原文标题为“IPFS:对分
- 蓝狐笔记
-

朋友会在“发现-看一看”看到你“在看”的内容