- 陀螺研究院:《2019年分布式金融商业趋势及落地情况分析报告》
- 来源:陀螺财经
双方均有备而来—Bitfinex、Tether与NYAG对质始末
区块
-
-
- 他在工厂卧底三个月,观察蓝领用什么APP
- / 姜十一 / “TEDx珠江新城”(ID:TEDxZhujiangNewTown) 这是一篇“旧文”,但其所折射出的互联网“下沉市场”,至今读来依旧有趣。90后新生代的“蓝领”们手机里,究竟装了哪
- 区块链探长
-
-
-
- 比特币价格与黄金的相关性在过去3个月内翻了一番
- 点击上方“蓝色字”可关注我们! 暴走时评:统计数据显示,过去一年比特币与黄金之间的相关性为0.496,但在过去的三个月中这个数字几乎翻了一番,达到了0.837。在不可预测的地缘政治背景下,
- 区块链铅笔Blockchain
-
-
-
- 8-9|Messari联合创始人:比特币或将在短期大幅下降后再创历史新高
- 主要内容:分析师认为在山寨币攀升之前可能会先下跌50%;Messari联合创始人:比特币或将在短期大幅下降后再创历史新高;中国银行原行长:多数的虚拟货币的经营方式可能会涉嫌违法集资美国罗德岛州将根据货
- 币圈情报社
-
-
-
- 周末两天,狗哥要去过过快活日子
- 同志们好,这里是狗哥的第358篇日记。 最近了结了公司的一些麻烦事儿,加上七夕也没好好过,准备趁周末娃不在家,出去浪个两天。 这两天删行情软件,断网,完全放飞。 看看书,喝喝茶,泡泡澡。 没
- 狗哥币圈实盘日记
-
-
-
- 电梯双巨头争霸战:“搅局者”新潮又拿京东10亿战投 死掐“老大”分众
- 新潮传媒张继学(左)和分众传媒江南春(右) 记者 | 南柯 编辑 | 薛婷 “占据线下流量入口的梯媒圈从不缺巨头青睐。在百度21亿元的大手笔过后,新潮传媒时隔9个月再拿京东10亿元战投。 此前,在新
- 铅笔道
-
-
-
- POC会成为下一个POW吗?
- 文:郝方舟 盖遥 卢晓明 来源:Odaily 共识机制是公链绕不开的课题,它让节点们在无中心组织的状态下相互信任。而更广义的共识则凝聚着持币者和生态建设者的信仰,在价格和价值的螺旋上升中被发扬光大。
- 陀螺财经
-
-
-
- 币安这期能赚多少,我都帮你算出来了……
- 同志们好,这里是狗哥的第357篇日记。 今天大饼占比是68.9%,昨天是68.3%,一天天地都在涨。 活跃地址数这两天都超80万,和币价相关性高。 好了,下面进正题了。 先罗列下币安1E0的往
- 狗哥币圈实盘日记
-
-
-
- 研究速递|工业互联网的智能制造模式与企业平台建设——基于海尔集团的案例研究
- 史技 历史借鉴,技术前沿,社会与组织变革趋势。 关注 2579字 | 6分钟阅读 制造业转型升级是中国经济未来发展的主要动力与方向。实现制造强国的战略目标,需要制造业企业发挥自身能动性,加强自主创新
- i链说
-
-
-
- 又一桩暗网毒品交易!打击加密货币违法犯罪刻不容缓!
- 来源 | Cointelegraph 作者 | Max Boddy 整理 | Carol 出品 | 区块链大本营(blockchain_camp) 随着监管的收紧,比特币犯罪案件逐渐浮出水面。原来
- 区块链大本营
-
-
-
- Nervos:会搅动公链市场吗?
- (麦田与柏树,梵高) 公链是加密经济时代最大的基础设施之一,有机会参与创造数万亿美元级别以上的大市场。它在开放金融、dApp以及价值存储方面都有捕获价值的机会。公链有别于中心化公司构建的平台,它是无须
- 蓝狐笔记
-
-
-
- 电影《反贪风暴3》里为什么古天乐选择了门罗币而不是比特币?一文说透门罗币
- 对一些极其注重隐私的人来说,比特币的匿名性并不出众。目前,已有一些机构(比如:Elliptic)通过跟踪、监测比特币链上交易数据来给用户画像以及资金的往来情况。 2018 年 11 月 28 日,美国
- 白话区块链
-
-
-
- 比特币涨不动,其他币还在跌,“人工牛市”已到尾声?
- 今年3月以来,比特币价格持续上涨。有币圈投资者惊呼:“牛市来了。” 然而,在这场“牛市”之中,山寨币的价格却没有应声上涨,许多币种甚至出现下跌。 如今,币市再度回落。越来越多的投资者开始调侃,他们
- 菜鸟区块链
-
-
-
- 英国当局要求加密交易所上交客户数据,以便寻找逃税者
- 点击上方“蓝色字”可关注我们! 暴走时评:业内消息人士表示,英国税务机关正在向加密货币交易所施加压力,要求上交客户的姓名和交易历史,以收回未缴纳的税款。在过去一周左右的时间内,至少有三家在
- 区块链铅笔Blockchain
-
-
-
- 陀螺研究院:《2019年分布式金融商业趋势及落地情况分析报告》
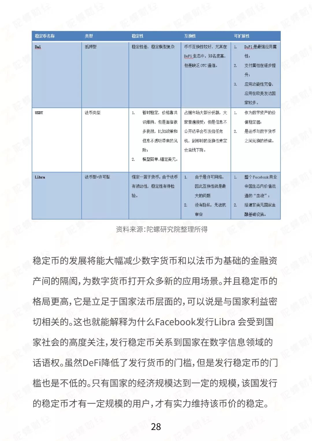
- 2018年末开始,以DeFi为代表的分布式金融,在业内引起了广泛的讨论。传统的金融模式以中央银行、商业银行、非银金融机构为核心展开支付、借贷、保险等场景内的应用。但DeFi彻底摆脱了原有的核心,以分布
- 陀螺财经
-


朋友会在“发现-看一看”看到你“在看”的内容