- 5G全产业链分析
- 来源:i链说
史技
历史借鉴,技术前沿,社会与组织变革趋势。
自2015年5G概念的提出,各国相关技术的研发以及产业布局也在如火如荼进行之中。与此同时我国5G在标准研发上正逐渐成为全球领跑者,有望在2019年实现5G技术的试商用,在2020年实现正式商用。本报告将围绕5G的概况、国内外的发展现状、及中国5G产业链市场等方面进行梳理与重点分析,并对未来发展重点领域进行了预测与解读。
01
5G产业概述
一、5G概述
5G,即第五代移动电话行动通信标准,也称第五代移动通信技术。目前5G技术正在落地中,下载速度预计可达1.25GB/S。与2G、3G、4G不同的是,5G是对现有无线接入技术(包括2G、3G、4G和WiFi)的演进,以及一些新增的补充性无线接入技术集成后解决方案的总称。5G三大应用场景有eMBB、uRLLC、mMTC。
二、5G产业发展历程与宏观环境分析
(一)1G-5G产业发展历程
1980S,1G网络诞生于美国芝加哥。1G网络只能用于语音传输,不仅速度慢,信号也不稳定。1990S,人们进入2G时代,速率快了很多,可以上网发短信。到了2000S,3G开始盛行,数据传输能力得到显著提升,峰值速率可达2Mbps至数十Mbps,支持视频电话等移动多媒体业务。进入2010S,就是现在依然很流行的4G网络,峰值速率可达100Mbps至1Gbps。相对于4G技术,5G将以一种全新的网络构架,提供峰值10Gbps以上的宽带、毫秒级时延和超高密度连接,实现网络性能新的跃升,开启万物互联的新时代。
(二)5G产业宏观环境分析
1、政策支持分析
资料来源:中创产业研究院整理
2、技术推动分析
国内外在5G技术方面均实现了突破,如毫米波、无人车以及无人机的自动驾驶、关键的应用芯片、接入单元等。与国外相比,中国在5G布局上更成熟。
l 中国方案入选5G标准
2016年11月17日,3GPP(第三代合作伙伴计划,类似于国际通信标准化机构)第87次会议就5G短码方案进行讨论,最终华为方案胜出,中国方案入选5G标准。
l 5G编码技术
5G三大编码候选技术的背后是真正的三国之战:美国以高通为领队主推LDPC;法国主推Turbo2.0;以及中国的Polar code。其中,Polar Code拿下5G控制信道eMBB场景编码方案,LDPC成为数据信道的上行和下行短码方案。
l Polar码技术
Polar码则是编码界新星,中国公司对Polar码的潜力有共识,并投入了大量研发力量对其在5G应用方案进行深入研究、评估和优化,在传输性能上取得突破。华为在Polar码技术研究上投入巨大,中国移动及中国信息通信研究院在Polar码技术的评估、国际标准化方面做了大量工作。
三、5G产业对经济社会发展预计贡献
(一)5G对经济产出的贡献
2030年5G带动的直接产出和间接产出将分别达到6.3万亿和10.6万亿元。在直接产出方面,按照2020年5G正式商用算起,预计当年将带动约4840亿元的直接产出。在间接产出方面,2020年、2025年和2030年,5G将分别带动1.2万亿、6.3万亿和10.6万亿。
5G的直接和间接经济产出(亿元)
数据来源:中国通信院
(二)5G对经济增加值的贡献
2030年,预计5G对经济增加值的直接贡献将超过2.9万亿元,对当年GDP增长的贡献率将达到5.8%,这主要来自于用户购买移动互联网信息服务的支出、各垂直行业的网络设备投资和流量消费支出等。2030年,5G间接拉动的GDP将进一步增长到3.6万亿元。
5G的直接和间接经济增加值贡献(万亿元)
数据来源:中国通信院
02
5G产业发展现状
一、国际5G产业发展现状
(一)主要国家5G专利占比情况
根据Netscribes的统计,2015年后中国凭借华为和中兴的高频研发投入,在5G专利库中的专利占比一举成为全球首位,占比达到32%,主导5G技术与专利。各主要国家5G专利占比情况如下图所示:
(二)全球5G布局
目前,全世界已经有56个国家开始布局5G网络建设,其中有25个国家选择与华为合作,远远领先竞争对手爱立信和诺基亚,华为凭借强大的专利技术和优质的服务占据了全球近一半的市场。
在亚洲地区,除了日本和韩国之外,中东地区基本上都与华为进行合作。东南亚的国家,也在紧锣密鼓的进行招标;而欧洲市场,华为已经与许多国家签订了合作协议。与很多国家的运营商在4g网络建设方面用的就是华为的设备有关。在美洲市场,可以说是爱立信以及诺基亚的天下。毕竟美国,澳大利亚,以及新西兰都已经明确地拒绝了华为。只有加拿大方面,还没有给出明确的答复。
资料来源:中创产业研究院整理
(三)各主要国家5G频谱计划
目前,各主要国家已经完成低频段频谱的分配,正致力于中频段、高频段频谱的规划、建设与拍卖。未来几年,由于5G技术的全面覆盖和应用场景的丰富,高频谱研发以及中频段、高频段频谱分配问题将成为5G产业关注的焦点领域之一。
1.美国
1)频谱分配现状
2)5G频谱计划
高频段
2016年7月,FCC公布将24GHz以上频段用于5G的新规则;2017年11月,FCC又新增了共1700MHz带宽用于促进5G网络部署,包括24GHz频段上的700MHz带宽和47GHz频段上的1GHz带宽;2018年3月,FCC决定于2018年11月14日拍卖28GHz频段,随后进行24GHz频段拍卖。
中频段
FCC正释放3550–3700MHz频段的CBRS(citizens broadband radio service,市民宽带无线服务)为共享移动宽带使用。2017年8月,FCC发布扩展灵活使用3.7-4.2GHz、5.925-6.425GHz和6.425-7.125GHz三大中频段的咨询。2018年2月,FCC表示将在几个月内制定3.7-4.2GHz频段用于商用地面移动网络的措施。
2.日本
1)频谱分配现状
2)5G频谱计划
日本计划在2020年东京奥运会期间商用5G,其5G频谱计划如下:
•计划对1.7GHz(1710–1750/1810–1850MHz)、2.3GHz(2300–2330/2370–2400MHz)、2.6GHz(2500–2545/2645–2690MHz)和3.4–3.48GHz频段进行重新分配。2018年3月,发布了1.7GHz和3.4-3.48GHz频段的规则草案。
•计划于2019年3月分配3.6-4.2GHz和4.4-4.9GHz频段。
•计划于2019年3月分配27.5-29.5GHz的5G毫米波频段,提出该毫米波频段要与美国和韩国保持一致。
3.韩国
1)频谱分配现状
2)5G频谱计划
韩国科学技术信息通信部(MSIT)于2017年初发布国家宽带/频谱计划(K-ICT),提出到2018年至少为5G分配1300MHz带宽的频段,包括3.4-3.7GHz频段和27.5-28.5GHz频段,并计划于2018年6月至10月期间拍卖这两大频段,同时计划于2019年3月开始5G商用。
(四)全球运营商5G建设规划
全球运营商5G建设规划,基本集中在2019年底至2020年,大多数国家都预计在2020年左右实现5G服务的全面使用。中国、美国、日本、英国、韩国等5G相关技术研发的重要国家有望走在最前端,从而能最早实现5G技术的全面覆盖。各运营商建设规划的具体情况如下表所示:
资料来源:各国运营商官网、安信证券,中创产业研究院整理
二、中国5G产业发展现状
(一)5G发展格局
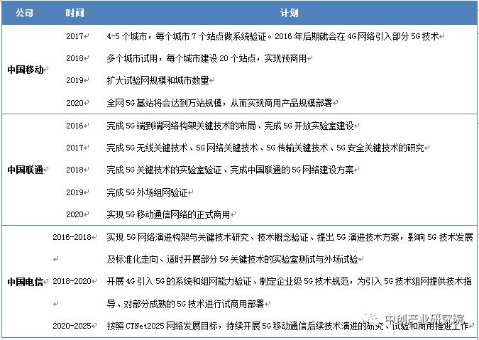
1.三大运营商抢先展开前期布局
国内三大运营商现阶段都在积极推进5G商用化进程,并已确定了详细的实施方案。中国移动未来三年内规划展开大规模网络测试,联合合作企业进行应用试验,力争2020年实现5G网络商用。中国联通宣布将加快5G关键技术的研究,布局5G网络演进战略规划,不断深化物联网方面的技术积累,以满足其5G网络2020年商用目标。中国电信则提出转型3.0,计划未来十年内分三步进行5G部署并全面开展5G相关研究和测试验证,争取2025年在6GHz以下首发5G。
2.我国主设备商已具备领先优势
华为此前发布了全球首个面向5G商用场景的5G核心网解决方案SOC(Service Oriented Core)2.0。随后又发布了业界首款5G承载分片路由器,可提供最高100GE基站接入能力。同时基于其创新的FlexibleEthernet技术,来实现端口通道化物理隔离,为不同业务提供差异化的SLA保障。
中兴通讯发布了5G全系列高低频预商用基站产品,充分满足5G预商用部署的多样化的场景和需求,工作带宽大,单站数据吞吐量可达10Gbps;同时与英特尔公司合作,发布了面向5G的下一代IT基带产品,是全球首个基于软件定义架构和网络功能虚拟化(SDN/NFV)的5G无线接入(RAN)解决方案。
3.终端厂商加快技术研发步伐
在商用芯片领域,华为率先发布了符合3GPP标准的5G商用芯片和基于该芯片的首款3GPP标准5G商用终端。在智能手机领域,作为目前全球第三和中国手机市场第一的华为,预计在2019年推出麒麟芯片和智能手机。OPPO高度重视5G标准的研究和制定,是国内5G标准的主要推动者之一。ViVo则对外宣布将在2019年推出5G预商用终端,2020年,将实现5G智慧手机正式商用。
(二)5G试验进程
IMT-2020(5G)推进组在2016年的“5G技术研发试验”启动会上已明确表示,我国5G试验分两步走。第一步为5G技术研发试验(2016年至2018年),主要目标是支撑5G国际标准研制;第二步为5G产品研发试验(2018年至2020年),主要目标是开展5G预商用测试。2018年1月2日,5G技术研发试验第三阶段规范评审会上,评审专家组对IMT-2020(5G)推进组制定的5G技术试验第三阶段首批规范进行了评审,表明我国5G技术研发试验已进入第三阶段。我国5G技术验证及产品研发时间表如下所示:
(三)中国频谱计划
1.频谱分配现状
2.5G频谱计划
2017年,工信部已明确使用3.3-3.6GHz和4.8-5.0GHz作为5G中频段,并批复了24.75-27.5 GHz 和37-42.5GHz高频段用于5G技术研发试验,这样可确保未来每家运营商平均获得至少100MHz带宽的5G中频段,以及至少2000MHz带宽的5G高频段。预计我国将于2019年左右分配5G频谱,以在2020年实现商用5G。工信部还表示未来将为5G提供更多的频谱,估计未来有可能释放3.6-4.2GHz为5G频段。
(四)三大运营商5G 规划
① 中国移动未来三年计划展开大规模网络测试,联合合作企业进行应用试验,力争2020年实现5G网络商用;
② 中国联通宣布将加快5G关键技术研究,布局5G网络演进战略规划,不断深化物联网方面的技术积累,以满足其5G网络2020年商用目标;
③ 中国电信则提出转型3.0,计划未来十年内分三步进行5G部署并全面开展5G相关研究和测试验证,争取2025年在6GHz以下首发5G。
03
中国5G产业链市场分析
一、5G产业链综合分析
5G通信行业产业链上游产业主要包括芯片市场、光器件市场、射频器件市场。在上游产业中,我国的薄弱环节在芯片,主要依赖于进口。但在5G技术以及中美贸易战的推动下,华为、中兴在芯片研发上已显现出一定的优势,未来有望缓解当前局面。现阶段,上游产业各技术已趋于成熟,各国无论是自主研发还是通过付费,都有了一定的基础。
中游产业主要包括基站市场、传输设备市场、基站天线市场;这是各国正在努力实现的环节,也是实现5G全面覆盖的当务之急。我国在这一环节链上的投入较大,也拥有了一定的优势,尤其是在基站市场投入建设上。
下游产业主要包括运营商市场和终端设备市场。这是未来需要着力发展的环节,尤其是5G与人工智能、大数据、云计算等的结合,带来更加丰富的应用场景,比如:无人驾驶、智慧城市、物联网、智能医疗等,将给生活带来更多便利。
二、5G上游市场分析
(一)芯片市场分析
2010-2015年期间,我国芯片市场规模由7349亿元增加至约11025亿元,是全球芯片消费的主要市场。在此期间,我国芯片行业市场规模复合增长率达到11%。2016年,我国芯片行业市场规模达到11988亿元;2017年我国芯片行业市场规模增长至12543亿元,同比增长4.65%。但我国芯片主要依赖于国外,不仅进口额高,进口比例也高。过去10年,我国的芯片进口总额高达1.8万亿美元,约90%依赖于进口。但在5G技术的推动下,华为紧跟高通、因特尔、三星,走在技术研发的前列,将有力缓解这种局面。
资料来源:智通财经
(二)光器件市场分析
光器件是光网络传输的关键元素,是构成光模块的重要组件,光器件分为有源器件和无源器件。2016年,全球光器件市场规模达到100亿美元,同比增长28.15%,其中我国光器件市场规模约42.3亿美元,占全球市场份额约42%。2017年,我国光模块需求达到约55.1亿美元,光器件市场规模增长约30%。预计2020年达到120.9亿美元的市场规模。
数据来源:工信部,中创产业研究院整理
(三)射频器件市场分析
随着智能手机的不断升级,手机的频段越来越多,目前智能手机对SAW滤波器的需求在15个以上是以前传统手机的3倍。此外,受益于万物互联催生射频前端模块的市场需求,规模将远超4G时代。仅移动通信终端的射频模块市场规模将会从2015年的119.4亿美元增长至2019年的212.1亿美元。年复合增长率达到15.4%。
数据来源:中国产业信息网,中创产业研究院整理
滤波器和放大器也是射频器件中的价值占比最高的部件,将后于基站射频微波器件市场空间的释放。因为在滤波器方面,新旧产品替代空间大。原有的同轴腔体滤波器由于体积较大,无法满足5G小型化基站的超密集组网要求。Technavio在研究报告中指出,射频滤波器市场2016-2020的年复合增长率可达15%。随着5G频段的划分、基站的铺设,未来五年滤波器的整体市场空间还将持续快速增长,且一直保持射频器件中的主导地位。
射频器件各细分市场空间预测/亿美元
数据来源:中国产业信息网
三、5G中游市场分析
(一)基站市场分析
2010-2017年,经历4G网络大规模建设后,我国移动通信基站数量也实现了快速增长。截至2017年,我国移动电话基站数量增长至619万个,3G/4G基站数量增长至462万个。其中,4G基站数超过328万个。目前美国在5G建设方面的花费已经被中国超越,而且在政策上面中国对于5G的支持也要比美国块,目前中国支持5G通讯的基站数量已经是美国的10倍。
数据来源:中国产业信息网
以基站为代表的通信基础设施建设市场,预计将率先进入产业化。,三大运营商将于2019年启动5G基础建设,预计7年内总支出金额达1800亿美元(约合人民币1.2万亿元),远高于2013-2020年的4G投资金额1170亿美元。随着全球整体数据流量的激增,我国5G产业将迎来大规模的需求增长。预计到2022年,我国5G基站规模将达到千亿市场,5G基站数量将达百万个。
(二)传输设备市场分析
目前,各大设备商均发布了5G承载方案。由于市场集中度较高,竞争格局已趋于稳定。我国传输设备市场中的主要企业分别是华为、中兴、诺基亚、烽火。日前,该五大企业的5G承载设备方案都在配合运营商进行外场测试,并在从布网上验证可行性。
华为
市场龙头华为于2017年8月正式发布了面向5G的移动承载解决方案X-Haul,该方案具备四大核心价值:全场景灵活接入,匹配不同站点场景;基于云化架构,实现敏捷运营;通过端到端网络分片,使能新业务创新;以及支持4G承载网络向5G承载的平滑演进。
中兴通讯
中兴通讯5G前传回传一体化解决方案名为5G Flexhaul,该方案将FlexE与IP+光架构深度结合在一起,在一台设备上实现了5G前传和回传统一承载,提供灵活的超大管道承载能力,极大地增强了带宽的灵活扩展性,降低了初期建网的成本。
诺基亚
诺基亚推出面向5G时代的“anyhaul”端到端移动传输产品组合,对包括微波、IP、光及固定接入解决方案等在内的产品进行了重新组合,可提供最优化的时延和带宽组合,确保运营商能够依托最全面的传输网络产品组合顺利迈入5G时代。其率先提出的IP+Optics+SDN的理念,按需提供带宽,实现灵活性。
烽火通信
烽火通信的承载方案名为FitHaul 5G,其基于SDN/NFV、云等技术,实现了云化的5G承载架构。烽火的承载方案具有泛在、超宽、极简、随需四个特质,针对超低时延,创新性地引人FlexE Shim层交叉、低抖动队列、TSN MAC、Cut-through等技术。
(三)基站天线市场分析
近年来,伴随着国内移动通信用户的迅猛增长、网络优化升级,运营商的网络扩容动力始终存在,拉动了运营商固定资产投资的增长,并带动我国基站天线产业高速发展。
与此同时,基站天线行业呈现出明显的区域性特征,在通信天线领域,我国的主要通讯设备制造基地大部分集中在经济发达、配套设施完备的珠三角、长三角等区域。其中,国内厂家如京信通信、通宇通讯、摩比发展、盛路通信等均位于珠三角地区;而康普安德鲁等国外厂家为利用中国制造的成本优势,目前也已在长三角区域设立制造基地。
从通信天线领域来看,国内生产企业众多,竞争激烈,但具有一定研发实力、较大产能规模、具备国际竞争力的专业厂家较少,主要有京信通信、通宇通讯、摩比发展、盛路通信等少数几家企业;其中,京信通信占比最高,达到21%;其次是通宇通讯,达到8%;接着是摩比发展的7%、盛路通信的3%。
数据来源:中创产业研究院整理
四、5G下游市场分析
(一)运营商市场分析
在国际,根据GSMA Intelligence的数据显示,2015-2016 年全球电信运营商移动业务收入前十名依次为中国移动、Verizon、AT&T;、Vodafone、软银、Deutsche Telekom、America Movil、NTT、Telefonica和中国联通,前十大运营商移动业务收入占前三十大运营商总收入的76.39%。
数据来源:GSMA Intelligence、中创产业研究院整理
在国内,我国自2008 年电信业完成重组后,就形成了移动、电信、联通“三足鼎立”的市场格局,而中国移动一直在移动网络上占据优势地位。2017全年三大运营商实现营收总额近140百万亿,净利润1347.45亿元,中国移动独占其中的84.43%。中国移动全年营收7405亿元,同比增长4.53%;中国电信经营收入为3662亿元,同比增长3.95%;中国联通实现收入2748.29亿元,去年同期为2741.97亿元,同比增长0.23%。
(二)终端设备市场分析
在5G商用后,最先受到冲击的将是终端设备是手机和电脑等终端设备。在全球智能手机出货量持续萎缩下,5G商用将掀起一波换机潮。据估计5G 智能手机出货量将从2019年的200万增加到2025年的15亿,年复合增长率为201%。未来,智能手机将不断演进,能够在现有LTE频段以及待分配给5G的更高频段支持5G。由于可能涉及多个频段的使用,这将为终端生态合作体系带来新的挑战, 包括同一部智能手机需要使用从低到超高的频率,同时应用LTE和5G(聚合)。首批中频5G商用智能手机预计将于2019年初问世,并有望在2019年初至年中支持超高频段。
在工业和物联网方面,5G还有望支持不同行业的多种用例。第一批支持超低时延通信的模块化5G终端预计将于2020年推出,适用于工业流程监测和控制。
04
5G未来趋势分析
一、频谱分配和高频段5G技术研究
5G时代的建设已经日益迫近,频谱规划与分配成为了业界关注的焦点。我国已经出台了5G中段频谱规划,因此,如何在三大运营商之间进行频谱分配将是未来5G发展的重点问题。一方面,频谱分配需要考虑三大运营商现有的频谱资源和技术,通过软件升级实现4G向5G平滑演进,使4G基站的硬件设备在5G得以复用来降低运营商投资成本并提升频谱使用灵活性;另一方面,频谱分配还需要考虑不同频谱的特性、运营商的实力、产业链完善程度等因素,通过频谱分配来完善行业竞争环境。
同时,我国的频谱规划只是中段频谱并不代表全部频段,而高频段的资源开发已经是全球产业界的共识,加之高频段频谱资源的丰富性,高频段的技术及产品试验也将成为未来5G发展的重点方向。
二、构建产业生态加速5G商用
5G标准已正式发布且我国5G技术试验取得突破并已发布频谱规划,为5G商用和产业化奠定了良好基础,未来如何构建5G产业生态和拓展商业应用将成5G发展的关注焦点。
从构建产业生态来看,我国5G技术试验第三阶段的重点是开展商用前的设备单站、组网、互操作,以及系统、芯片、仪表等产业链上下游的互联互通测试,且5G终端核心技术需要包括高频段、高带宽、多模多频段、不同组网模式、语音能力、高速率和多天线要求,因此,智能终端、芯片、天线等将是5G产业链生态建设的主要方向。从商业应用方面来看,车联网、VR/AR、医疗健康、工业互联网等将成为5G应用重点领域,我国将建立跨行业、跨部门协调推进机制,明确5G重点应用的发展规划和具体行动计划,围绕技术、标准、产业、政策等方面与5G商用部署实现全方位协同。
参考资料:
《5G大变局,激荡二十年-2019年通信行业投资策略》
《通信设备商进化史:信息革命全球燎原,通信设备商砥砺前行-通信行业》
《我国5G产业发展前景预测与产业链投资机会分析》
《我国5G发展现状及未来趋势浅析》
区块
-
-
- 区块链游戏:机会在哪里?
- 目前大家对区块链的落地存在很多疑虑,到底区块链除了加密货币之外,还有没有其他落地的场景?有这样的担忧是正常的。在这样的情况下,区块链的潜力会一点一点地展示出来。本文阐述的是区块链在游戏场景下的落地机会
- 蓝狐笔记
-
-
-
- 2019年同态加密标准化会议召开
- 2019年同态加密标准化会议在美国加州举行。这已经是第四届同态加密标准化会议。由HomomorphicEncryption.org 组织主办。赞助商是英特尔AI,微软,以及 Duality Techn
- 格密链
-
-
-
- 8-13|加密公司CoinCorner所有员工都选择以比特币形式领取部分或全部工资
- 主要内容:美国SEC要求冻结涉嫌1500万美元ICO欺诈的资产;媒体:FATF没有开发新数字货币监控系统;反洗钱报告:2019年数字货币行业网络犯罪份子盗窃挪用43亿美元资金;美国和新西兰加密货币税收
- 币圈情报社
-
-
-
- 我现在希望大饼跌一波,想投机了
- 同志们好,这里是狗哥的第360篇日记。 平淡无奇啊平淡无奇。 市场情绪十分慵懒,交易量都下降了很多, 我总觉得:“这个点位也横太久了吧!” 其实一看,也就跨越了一个周末,没横几天。 …………
- 狗哥币圈实盘日记
-
-
-
- 中本聪魔咒:从来没有主流币 只有比特币和终将消失的山寨币?
- 从前有一个暴发户,他偶然间参与了一场名画拍卖会后大感震撼。“太疯狂了!一幅齐白石的画可以拍出数亿元?”他想,“现在的科技如此发达,若是用高科技来生产类似的画作,这岂不是一个巨大的商机?” 于是他马上
- 白话区块链
-
-
-
- 央行期待已久的比特币竞争对手“几乎”就要来了
- 点击上方“Unitimes” 可以订阅哦! 十年前,比特币的发行是一个影响力相对较小的事件,但当前却已经产生了巨大的影响,一些全球最大的公司和国家纷纷涉足加密货币领域。 今年到目前为止,比特币
- Unitimes
-
-
-
- 如何区分侧链、Plasma和分片?
- 前言:分片、侧链和Plasma有什么不同?虽然它们都有类似的Hub-and-spoke的结构,但实际上它们存在不少差异。本文作者是Vitalik Buterin,由“蓝狐笔记”社群的“UH”翻译。 经
- 蓝狐笔记
-
-
-
- “慢”知乎急了:左手百度 右手快手 朝着商业化“快”步走
- 截至今年 6月,知乎用户数突破 2.5亿,问答总数超1.6亿。 记者 | 南柯 编辑 | 薛婷 “知乎这个慢性子的科技公司开始加速了。 昨天,知乎完成总额 4.34亿美元的F 轮融资,由快手和百度联
- 铅笔道
-
-
-
- 比特币勒索出新招,佳能单反被黑客攻破,白帽却利用一个漏洞赎回了照片,这波操作简直了……
- 来源 | thenextweb Carol 出品 | 区块链大本营(blockchain_camp) 直到现在,我们还是会经常听到使用比特币进行毒品交易、洗钱、甚至更多还未被大众所知的违法犯罪消息
- 区块链大本营
-
-
-
- 全球区块链早讯(8.13)
- 每日行情快讯:BTC在11400美元附近窄幅整理 BTC目前仍在11400美元附近窄幅整理,需警惕波动率变大。BTC在币安现报11382.70美元,24h跌幅0.71%。 1.全球数字货币市场总市值
- 全球区块链早讯
-
-
-
- 科技巨头IBM为一个基于区块链的网络浏览器提交申请
- 点击上方“蓝色字”可关注我们! 暴走时评:根据8月6日发布的专利申请,IBM已经为一项在区块链上存储Web浏览器活动记录的系统提交了专利申请。文件中描述的浏览器会在Web浏览会话期间收集信息
- 区块链铅笔Blockchain
-
-
-
- 比原链全球开发者大赛 | 基于区块链+人工智能的去中心化平台,让信息分享价值最大化
- 点击蓝字关注 比原链公众号 近年来,区块链和人工智能皆作为新兴技术进入大众视野。在区块链世界里,“计算”成为了区块链交易不可逆转的安全性基础,因此,流行着这样一句话:“计算即权力”。区块链技术
- 比原链Bytom
-
-
-
- 病毒先生重磅推出9999元特惠版个人品牌打造套餐
- 回复“资源”领取30G营销策划方案礼包 回复“社群”进入病毒先生的官方好友群 再小的个体,都有自己的品牌。 强势的个人品牌力所带来的商业化价值已经被越来越多的人发现并挖掘,一个非常直观的案例,就是
- 病毒先生
-
-
-
- V神亲自带你进入以太坊和加密经济学!不容错过!
- 点击上方“Unitimes” 可以订阅哦! unitimes.io 全球视角,独到见解 区块链、比特币、加密货币、以太坊、密码学...... 除非你不问世事多年,否则你肯定听说过这些热门词汇。
- Unitimes
-

朋友会在“发现-看一看”看到你“在看”的内容