- 集结号丨帮退役士兵“算算账”
- 来源:人民武警
点击上方“人民武警”可订阅哦!
来源:《中国退役军人》杂志2019年第9期
可能还喜欢
本信息为原创,转载请注明出处!
监制:刘凤桥
执行监制:张金岭
主编:张宇、王文
值班编辑:汤晓欧、支云鹏
邮箱:wjxinmeiti@163.com
觉得不错,请点赞↓↓↓
文章已于修改
其他
-
-
- 奋进20年 重庆移动助力城市发展加速跃升
- 1999年9月9日,重庆移动正式成立。作为移动通信行业的引领者、创新者、实践者,20年来,重庆移动勇担重任,通过艰苦的创业、不懈的进取,取得了令人瞩目的成绩。而今,5G再掀大数据与智能化浪潮,数字化、
- 人民邮电报
-
-
-
- 看了这15张“玩命”图片,安全意识瞬间提升至100%!
- 机械前线,全国机械微教育领导者 ©文丨 制造原理 安全话语天天讲 说破嘴皮子也不听? 给他看看这些安全事故动图 问“TA”有几条命可以挥霍? 希望大家引以为鉴 避免悲剧再次上演 不要认为事故离我们很遥
- 机械前线
-
-
-
- 攀枝花两公园实行“禁狗令”,遛狗不能再任性!
- 从9月1日起 攀枝花公园、竹湖园公园等开放性公园 开始实行“禁狗令” 禁止狗入园 禁狗令实行一周了 情况如何? 9月8日上午 记者进行了采访 现场目击 有市民依然入园遛狗 9月8日上午,记者
- 攀枝花晚报
-
-
-
- 温柔与坚持——我看台湾有关阅读之种种
- 此次去台湾11天,有一半的行程与阅读有关,有的是我自己去逛书店,有的是台湾的公益阅读推广组织安排,贪婪地观察,控制不住地买。 虽然只是“管窥”式的匆匆一瞥,但感受很多,与大家分享。 爱人惜物 藏
- 和松妈妈去游河
-
-
-
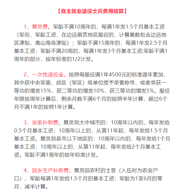
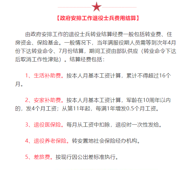
- 集结号丨帮退役士兵“算算账”
- 点击上方“人民武警”可订阅哦! 《中国退役军人》杂志2019年第9期 可能还喜欢 1、退伍后 如何考取北京大学研究生退伍后 如何考取北京大学研究生 2、原创歌曲|《我就是这样》 3、一朵红
- 人民武警
-
-
-
- 这次,我们需要您的一张照片……
- 您家的相册里, 是否有这样一张照片? 它记录了您的爷爷奶奶 历经风霜后的笑颜, 也记录了您的爸爸妈妈 生活安定时的幸福 更记录了你 洋溢着青春气息的脸庞…… 这些照片都有同一个名字—— 全家福!
- 德州晚报
-
-
-
- 19冠!纳达尔美网第4冠 距费德勒只差1冠
- 就在刚刚,纽约法拉盛的阿瑟阿什球场,纳达尔赢下了他职业生涯第4个美网冠军,第19个大满贯,距离费德勒只差一座了!当然纳达尔还创造了一项历史纪录:第一位在30岁以后拿到5座大满贯的球员。 老实告
- 新闻晨报体育
-
-
-
- 中阿巴外长举行第三次对话
- 当地时间2019年9月7日,第三次中国-阿富汗-巴基斯坦外长对话在巴基斯坦伊斯兰堡举行。国务委员兼外交部长王毅、阿富汗外长拉巴尼、巴基斯坦外长库雷希出席。 王毅表示,中阿巴外长对话启动以来,三国充分发
- 外交小灵通
-
-
-
- 重磅!SM城市综合体正式签约落户福州!选址曝光!厦门迎第2座SM广场?
- 2019厦洽会传来喜讯!菲律宾最大的零售店企业SM集团旗下的综合体项目正式落地福州。至此,福厦泉三地均布局SM城市广场!根据早前规划,福州项目或选址仓山、长乐、福清等地! 福州签约引进SM城市综合体
- 福州房产
-
-
-
- 前朗诗联席总裁王磊的新动向,大概率是创业?
- 艳姐说 几天前,朗诗绿色集团公告了高管变动的消息,今年40岁的王磊辞去了集团执行董事和联席总裁的职务,原因是希望投放更多时间于个人业务。 近日,艳姐打听到,离职后的王磊有了新动向,他大概率将会创业
- 地产人言
-
-
-
- 一位落聘老教师的肺腑之言:我如此努力,但上天跟我开了个玩笑
- 编者的话:前几天我写的《“县管校聘”来袭,乡村教师何去何从?》一文,在网上引起热议,某地教育系统暑假搞县管校聘,开学前有600多名一线教师落聘,今天的主人公就是其中一个。 这是一位工作20多年的老教
- 小利说事
-
-
-
- 这种白酒被禁止了,你知道吗?酒厂酿酒师揭秘白酒丑陋内幕
- 喝酒辣喉咙、上头、难受 喝完酒的第二天 更是胃酸恶心、头昏脑涨... 几天都缓不过来 喝这么多年的白酒 你真的喝对了吗? 在赤水河畔的茅台镇 56岁的任远明酿了半辈子的酒 坚守“不贪眼前利,珍视身后名
- 南国今报
-
-
-
- 惊心动魄!燕郊突发多起意外事件,还有......
- 商务合作:15383069204 本该是轻松惬意的周末,却连连发生意外。过去的几天里燕郊接连发生几起意外事件,有因感情问题欲跳楼轻生的,有因醉酒寻衅滋事打架的,惊恐之余也不免让人唏嘘…… 据网友爆料
- 燕郊在线
-
-
-
- 淄博一小区,女子反复进出,当场被人控制!监控都录下来了
- 1 电动车被偷 桓台一名女子非常生气 正好看到旁边有辆没上锁的电动车 一念之差,竟然就这么推走了 回家后,她的良心越来越不安 又主动把车送了回去 结果被保安认出并控制住 虽是主动归还,可女子盗窃的
- 鲁中晨报
-



朋友会在“发现-看一看”看到你“在看”的内容